新版《煤矿安全规程》发布,安全生产许可证成必备

栏目:新闻动态 发布时间:2026-01-14 15:02
新版《煤矿安全规程》已正式公布,明确规定从事煤炭生产和建设活动必须遵守该规程,并强调煤矿企业必须依法取得安全生产许可证后方可进行生产,未取得者不得开工。

近日,应急管理部第17号令《煤矿安全规程》公布,在中华人民共和国领域和中华人民共和国管辖的其他海域内从事煤炭生产和煤矿建设活动,必须遵守本规程。煤矿企业进行生产,应当依照《安全生产许可证条例》等规定取得安全生产许可证,未取得安全生产许可证的,不得生产。原文如下:

中华人民共和国应急管理部令

第17号

《煤矿安全规程》已经2025年7月7日应急管理部第17次部务会议修订通过,现予公布,自2026年2月1日起施行。

部长 王祥喜

2025年7月24日

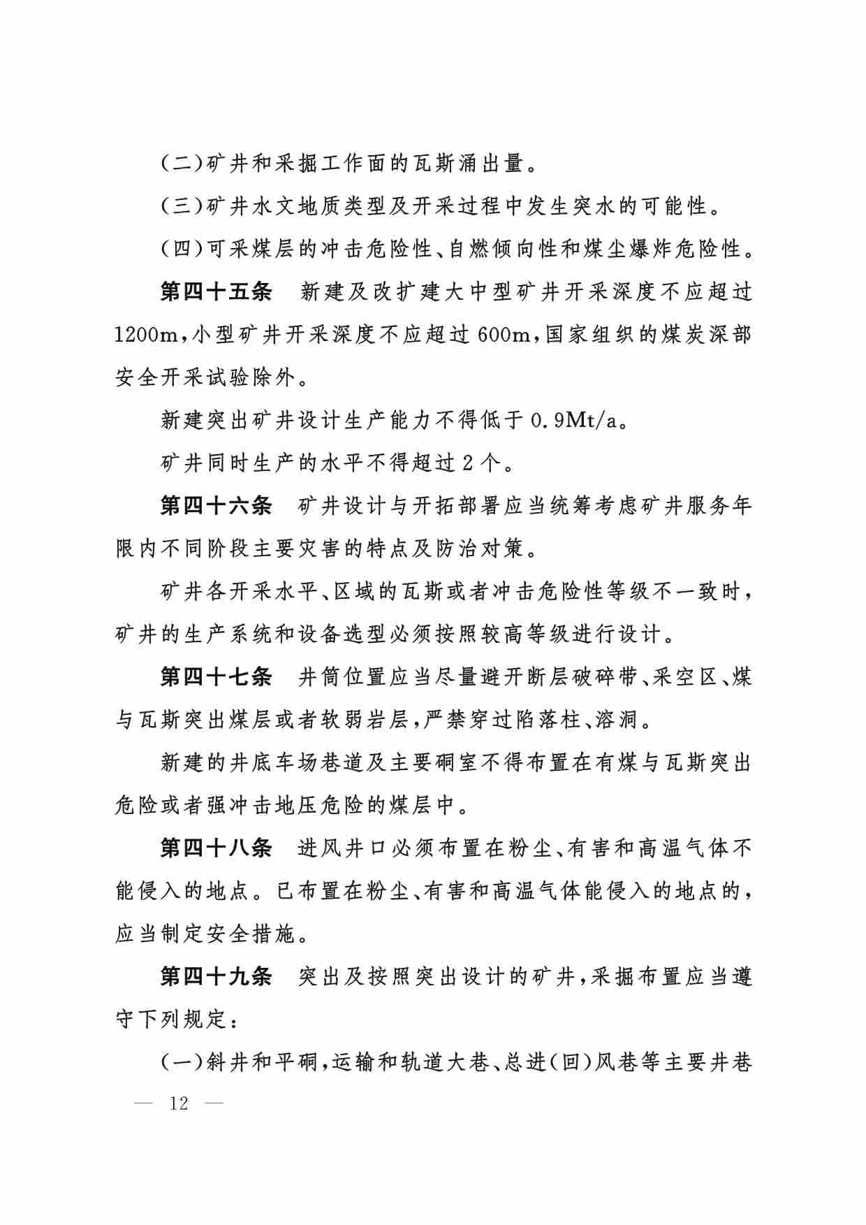
080514271307_0W020250804624058995127_1.jpg080514271307_0W020250804624058995127_2.jpg080514271307_0W020250804624058995127_3.jpg080514271307_0W020250804624058995127_4.jpg080514271307_0W020250804624058995127_5.jpg080514271307_0W020250804624058995127_6.jpg080514271307_0W020250804624058995127_7.jpg080514271307_0W020250804624058995127_8.jpg080514271307_0W020250804624058995127_9.jpg080514271307_0W020250804624058995127_10.jpg080514271307_0W020250804624058995127_11.jpg080514271307_0W020250804624058995127_12.jpg080514271307_0W020250804624058995127_13.jpg080514271307_0W020250804624058995127_14.jpg080514271307_0W020250804624058995127_15.jpg080514271307_0W020250804624058995127_16.jpg080514271307_0W020250804624058995127_17.jpg080514271307_0W020250804624058995127_18.jpg080514271307_0W020250804624058995127_19.jpg080514271307_0W020250804624058995127_20.jpg080514271307_0W020250804624058995127_21.jpg080514271307_0W020250804624058995127_22.jpg080514271307_0W020250804624058995127_23.jpg080514271307_0W020250804624058995127_24.jpg080514271307_0W020250804624058995127_25.jpg080514271307_0W020250804624058995127_26.jpg080514271307_0W020250804624058995127_27.jpg080514271307_0W020250804624058995127_28.jpg080514271307_0W020250804624058995127_29.jpg080514271307_0W020250804624058995127_30.jpg080514271307_0W020250804624058995127_31.jpg080514271307_0W020250804624058995127_32.jpg080514271307_0W020250804624058995127_33.jpg080514271307_0W020250804624058995127_34.jpg080514271307_0W020250804624058995127_35.jpg080514271307_0W020250804624058995127_36.jpg080514271307_0W020250804624058995127_37.jpg080514271307_0W020250804624058995127_38.jpg080514271307_0W020250804624058995127_39.jpg080514271307_0W020250804624058995127_40.jpg080514271307_0W020250804624058995127_41.jpg080514271307_0W020250804624058995127_42.jpg080514271307_0W020250804624058995127_43.jpg080514271307_0W020250804624058995127_44.jpg080514271307_0W020250804624058995127_45.jpg080514271307_0W020250804624058995127_46.jpg080514271307_0W020250804624058995127_47.jpg080514271307_0W020250804624058995127_48.jpg080514271307_0W020250804624058995127_49.jpg080514271307_0W020250804624058995127_50.jpg